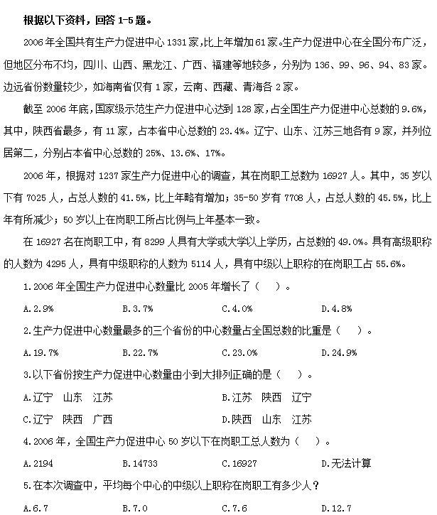
事業(yè)單位職業(yè)能力測驗每日一練3.31
- 2026上海事業(yè)單位招聘職位表下載
- 2026貴州省民族宗教事務委員會所屬事業(yè)單位招聘4人方案
- 2026貴州遵義市市直事業(yè)單位面向社會公開招聘事業(yè)單位工作人員329人簡章
- 2025生態(tài)環(huán)境部在京部屬事業(yè)單位面向社會招聘擬聘用人員公示
- 2026廣西貴港市事業(yè)單位招聘崗位報名動態(tài)(統(tǒng)計截止時間為2026年1月28日16時)
- 2026貴州黔西南州事業(yè)單位1085人簡章
- 2026貴州電子信息職業(yè)技術學院招聘4人方案
- 2026廣東事業(yè)單位集中招聘報考指南:技工院校畢業(yè)生以相近專業(yè)報考有什么要求?
- 2026貴州省文化和旅游廳所屬事業(yè)單位招聘29人方案
- 2026廣東事業(yè)單位集中招聘報考指南:哪些港澳居民可以報考?




